您所在位置:
首页
返回
益阳市市场监督管理局本级2024年部门决算公开说明
2025-09-29 14:52
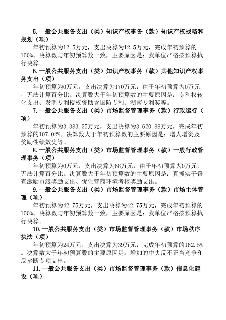
来源: 益阳市市场监督管理局
2024年度食安经费项目资金部门评价报告(0429).docx
2024年度益阳市市场监督管理局整体绩效自评报告(0429).docx