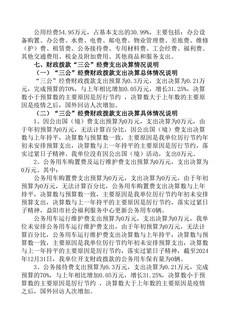
您所在位置:
首页
返回
2024年度益阳市社会福利服务中心部门决算
2025-09-29 15:00
来源: 益阳市民政局
附件:
绩效自评报告2024年(益阳市儿童福利院) (1).docx" target="_blank">绩效自评报告2024年(益阳市儿童福利院) (1).docx