| 益阳市市场监督管理局本级2024年部门决算公开说明 |
| 点击数: 时间:2025-09-29 |
|
![]() ![]() ![]() ![]() ![]() ![]() ![]() ![]() ![]() ![]() ![]() ![]() ![]() ![]() ![]() ![]() ![]() ![]() ![]() ![]() ![]() ![]() ![]() ![]() ![]() ![]() ![]() ![]() ![]() ![]() ![]()
|
|
| 来源:益阳市市场监督管理局 作者: | ||
| 益阳市市场监督管理局本级2024年部门决算公开说明 |
| 点击数: 时间:2025-09-29 |
|
![]() ![]() ![]() ![]() ![]() ![]() ![]() ![]() ![]() ![]() ![]() ![]() ![]() ![]() ![]() ![]() ![]() ![]() ![]() ![]() ![]() ![]() ![]() ![]() ![]() ![]() ![]() ![]() ![]() ![]() ![]()
|
|
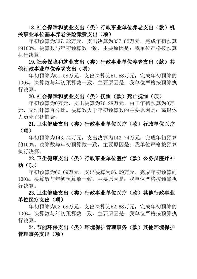
| 来源:益阳市市场监督管理局 作者: | ||