| 关于印发《益阳市食品安全事故应急预案》的通知 |
| 点击数: 时间:2023-08-16 |
|
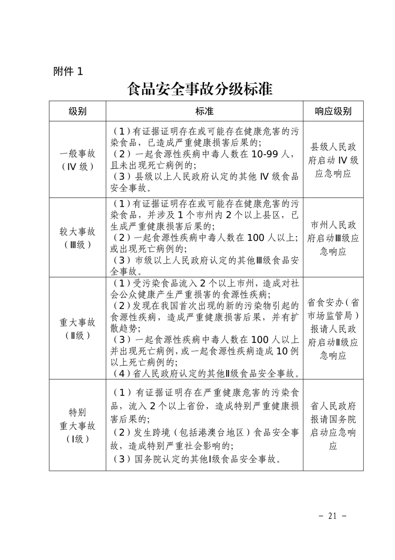
![]() ![]() ![]() ![]() ![]() ![]() ![]() ![]() ![]() ![]() ![]() ![]() ![]() ![]() ![]() ![]() ![]() ![]() ![]() ![]() ![]() ![]()
|
|
| 来源:益阳市市场监督管理局 作者: | ||
| 关于印发《益阳市食品安全事故应急预案》的通知 |
| 点击数: 时间:2023-08-16 |
|
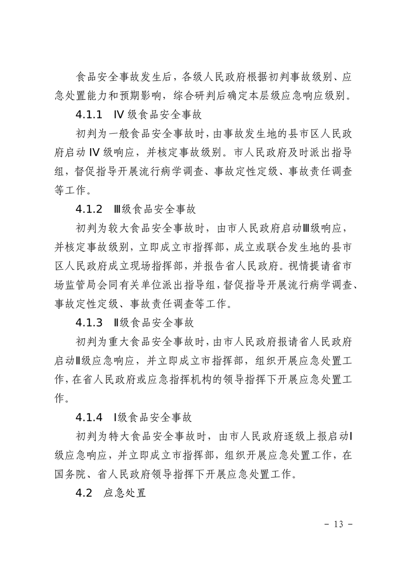
![]() ![]() ![]() ![]() ![]() ![]() ![]() ![]() ![]() ![]() ![]() ![]() ![]() ![]() ![]() ![]() ![]() ![]() ![]() ![]() ![]() ![]()
|
|
| 来源:益阳市市场监督管理局 作者: | ||