各乡、镇人民政府,街道办事处,益阳市龙岭产业发展中心,区直及驻区有关单位:
为加强区本级政府规范性文件管理,根据《湖南省规范性文件管理办法》关于规范性文件管理工作的规定,区人民政府对全区2025年5月31日前制定的73件本级政府规范性文件进行全面清理。经区人民政府第16次常务会议研究决定,现将文件清理结果公布如下:
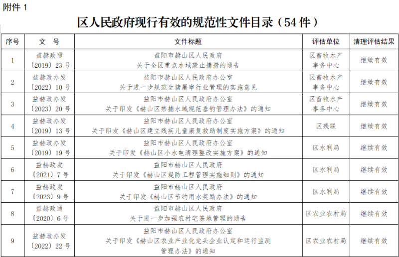
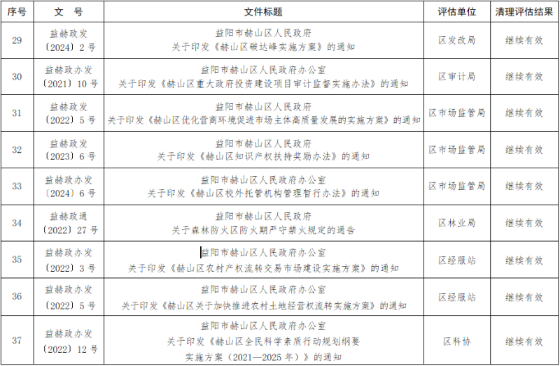
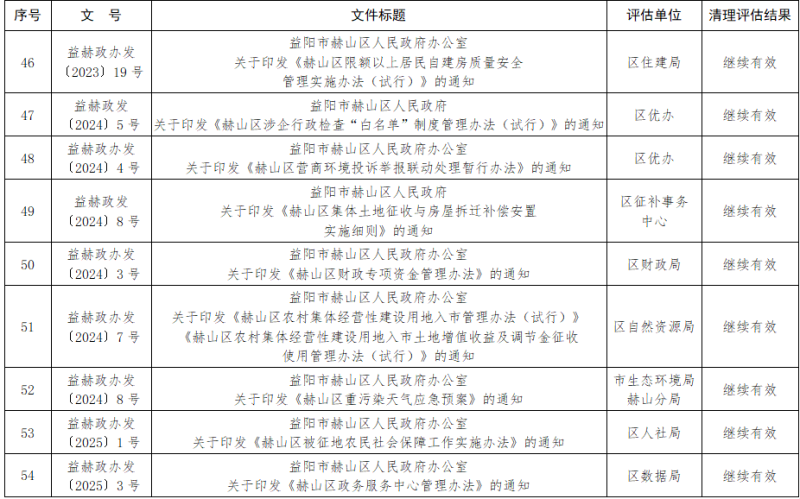
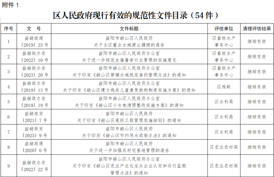
一、现行有效文件:《益阳市赫山区人民政府关于全区重点水域禁止捕捞的通告》(益赫政通〔2019〕23号)等54件规范性文件(详见附件1),因文件尚在有效期之内,需继续沿用,并且其制定主体、权限、程序、内容、形式均合法,现确认现行有效。
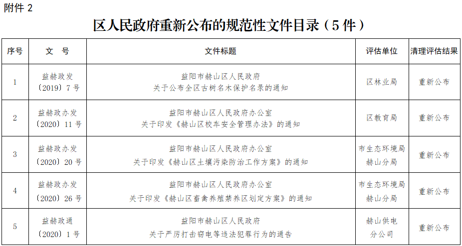
二、重新公布文件:《益阳市赫山区人民政府关于公布全区古树名木保护名录的通知》(益赫政发〔2019〕7号)等5件规范性文件(详见附件2),因文件有效期已经届满或即将届满,经评估确认文件有继续保留的必要,并且文件内容合法,经研究确认重新公布,重新公布的文件其有效期自本决定公布之日起重新计算。
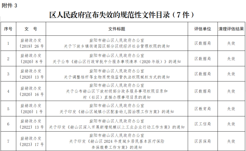
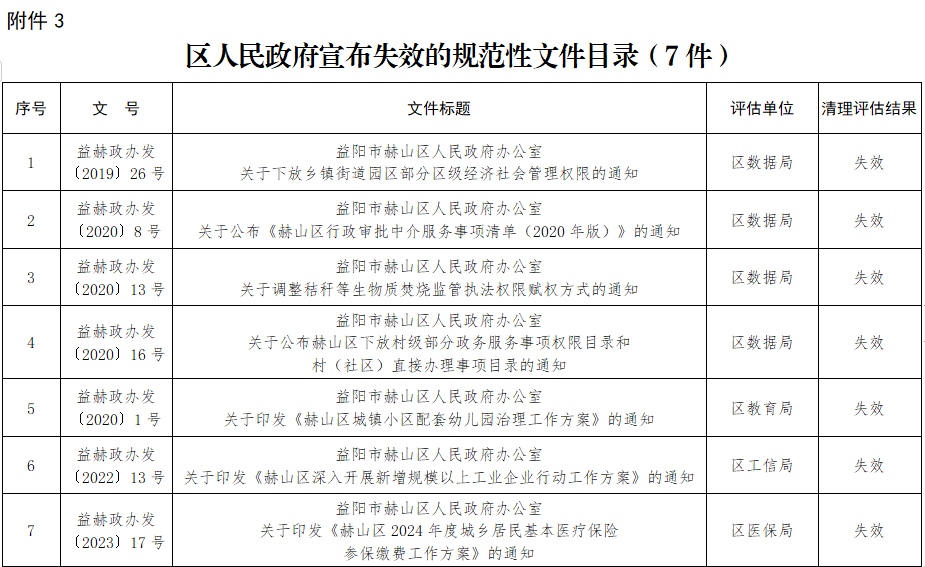
三、失效文件:《益阳市赫山区人民政府办公室关于下放乡镇街道园区部分区级经济社会管理权限的通知》(益赫政办发〔2019〕26号)等7件规范性文件(详见附件3),因文件有效期届满工作任务已完成或有效期未满但工作任务完成、调整对象消失、管理方式改变、经评估不需继续执行,现宣布失效。
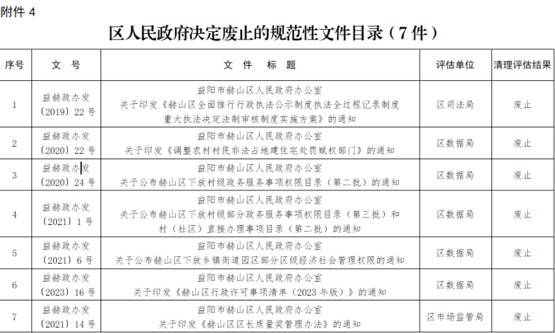
四、废止文件:《益阳市赫山区人民政府办公室关于印发<赫山区全面推行行政执法公示制度执法全过程记录制度重大执法决定法制审核制度实施方案>的通知》(益赫政办发〔2019〕22号)等7件规范性文件(详见附件4),虽在有效期内,但其主要内容与法律、法规、规章以及上级规范性文件的规定不一致,或依据的法律、法规、规章和上级规范性文件已废止或失效,或不符合优化营商环境的有关规定和违反公平竞争原则,或不适应现实需要,无继续实施的必要,现予以废止。
五、各乡镇街道及各部门要对照清理结果,做好有关配套文件清理和衔接工作。凡宣布废止、失效的行政规范性文件,自本决定印发之日起一律停止执行,不再作为行政管理依据;对继续有效的行政规范性文件,要实行动态管理,在执行过程中需进行清理的按规定程序及时提出意见报区政府。
六、本决定自公布之日起施行,长期有效。
附件:1.区人民政府现行有效的规范性文件目录(54件)
2.区人民政府重新公布的规范性文件目录(5件)
3.区人民政府宣布失效的规范性文件目录(7件)
4.区人民政府决定废止的规范性文件目录(7件)
益阳市赫山区人民政府








