您所在位置:
首页
返回
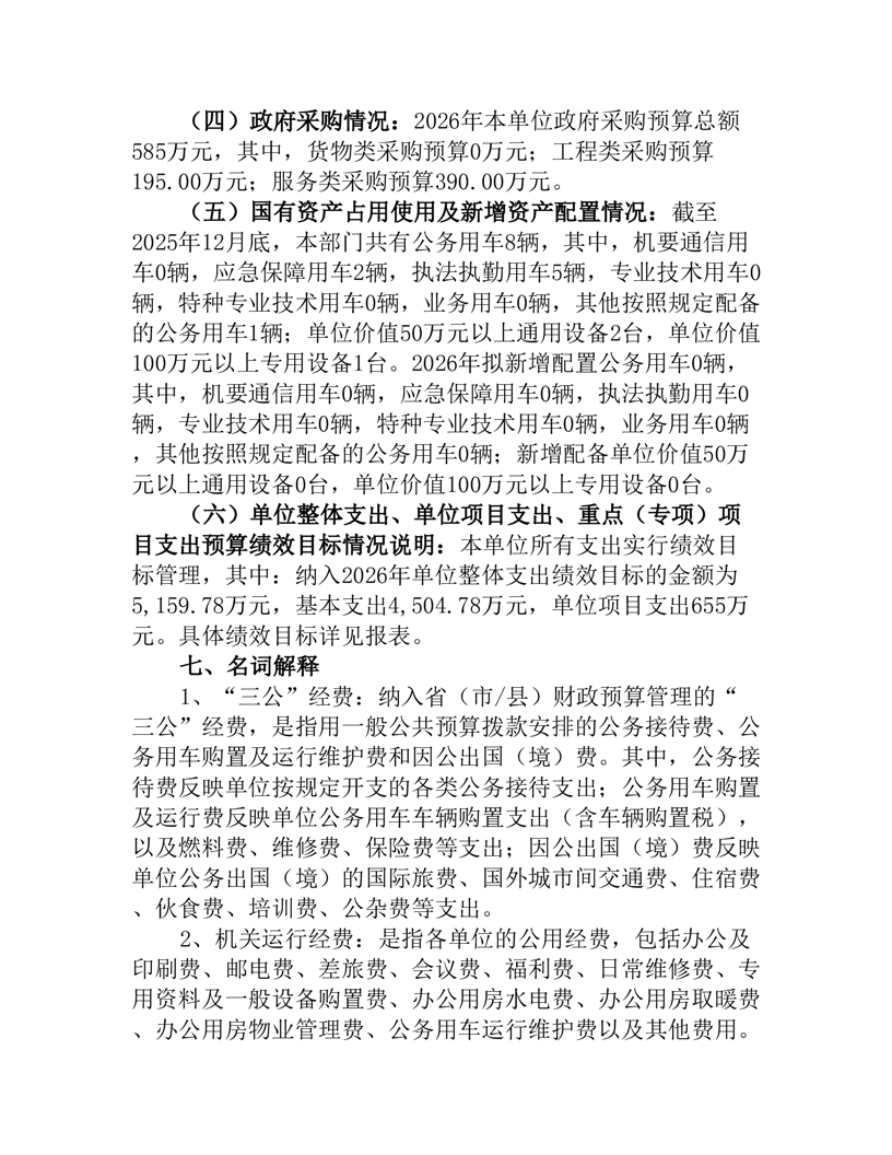
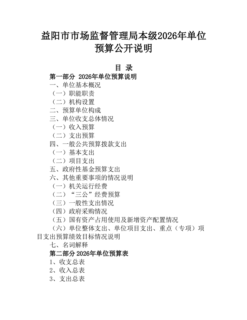
益阳市市场监督管理局本级2026年单位预算公开说明
2026-01-28 13:42
来源: 益阳市市场监督管理局
135001__益阳市市场监督管理局部门预算公开表.xlsx