您所在位置:
首页
返回
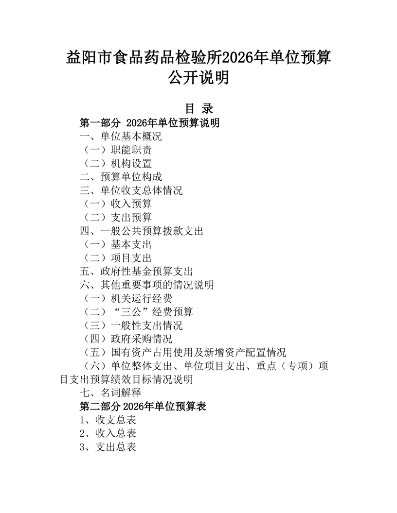
益阳市食品药品检验所2026年单位预算公开说明
2026-01-28 13:36
来源: 益阳市市场监督管理局
135005__益阳市食品药品检验所部门预算公开表.xlsx