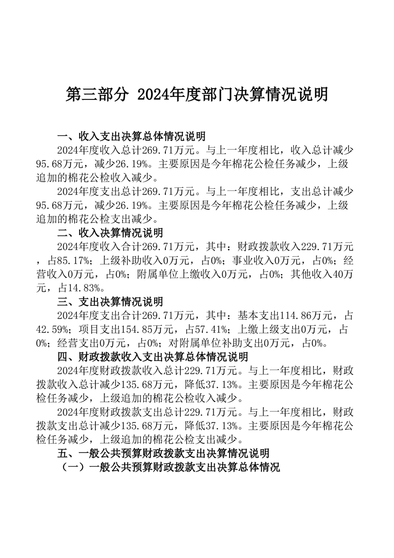
您所在位置:
首页
返回
益阳市纤维质量监测中心2024年部门决算公开说明
2025-09-29 14:44
来源: 益阳市市场监督管理局
2024年部门整体自评报告(益阳市纤维质量监测中心).doc