您所在位置:
首页
返回
益阳市疾病预防控制中心2025年单位预算公开说明
2025-02-06 16:40
来源: 益阳市卫生健康委员会
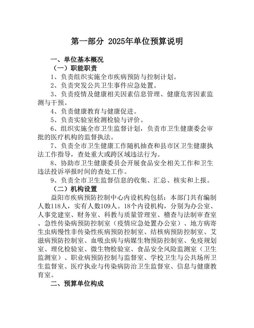
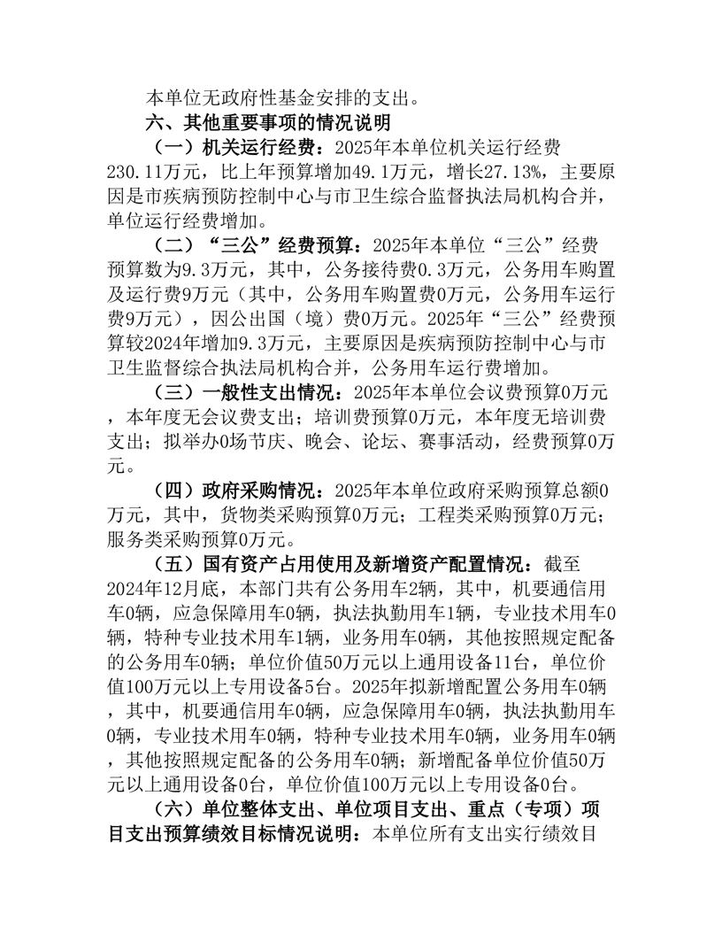
601004__益阳市疾病预防控制中心(益阳市公共卫生检验检测中心)部门预算公开表.xlsx