您所在位置:
首页
返回
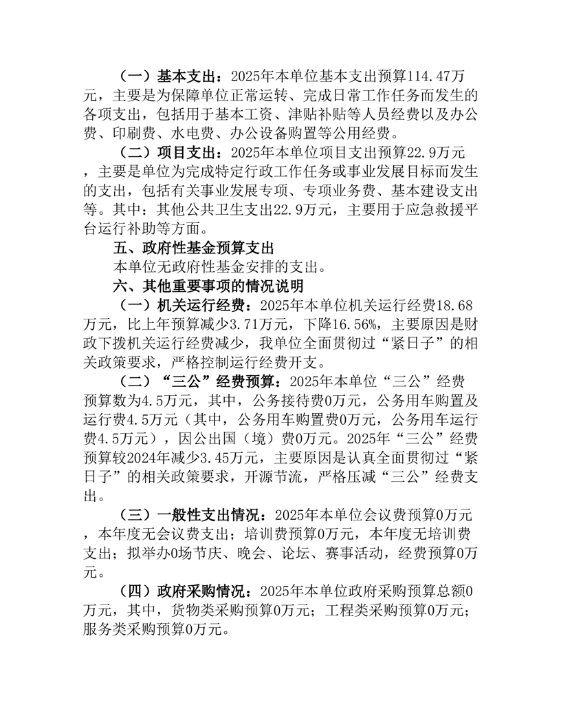
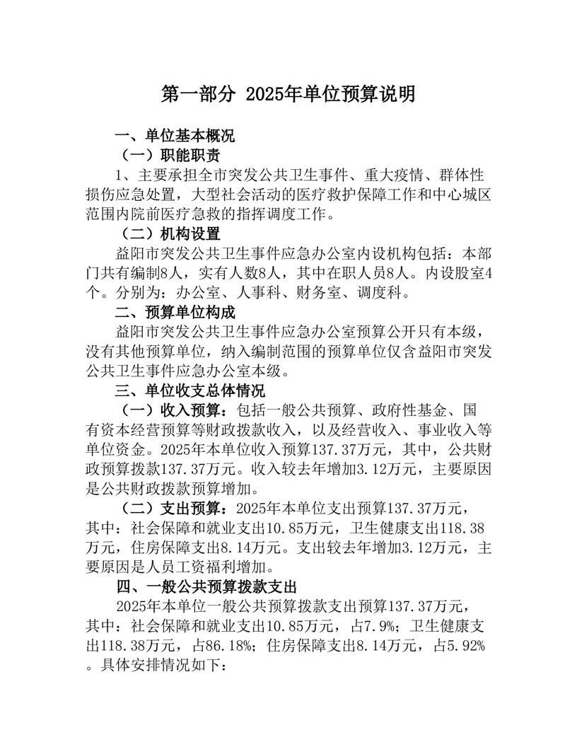
益阳市突发公共卫生应急事件办公室2025年单位预算公开说明
2025-02-06 16:39
来源: 益阳市卫生健康委员会
601002__益阳市突发公共卫生事件应急办公室部门预算公开表.xlsx