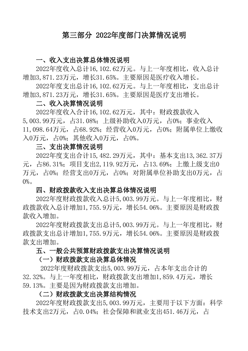
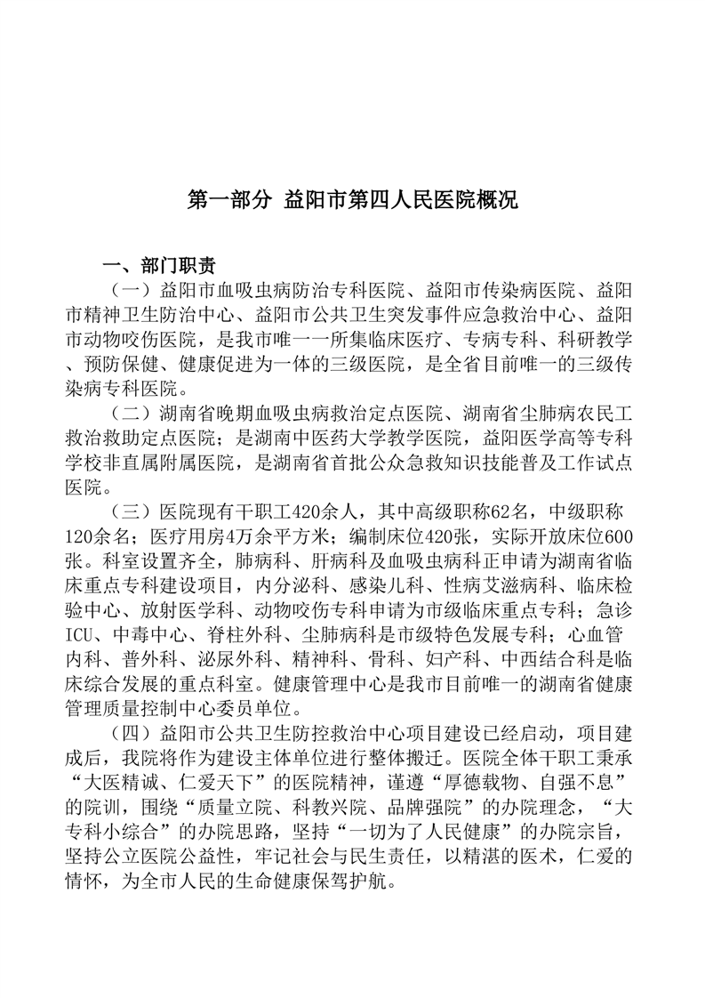
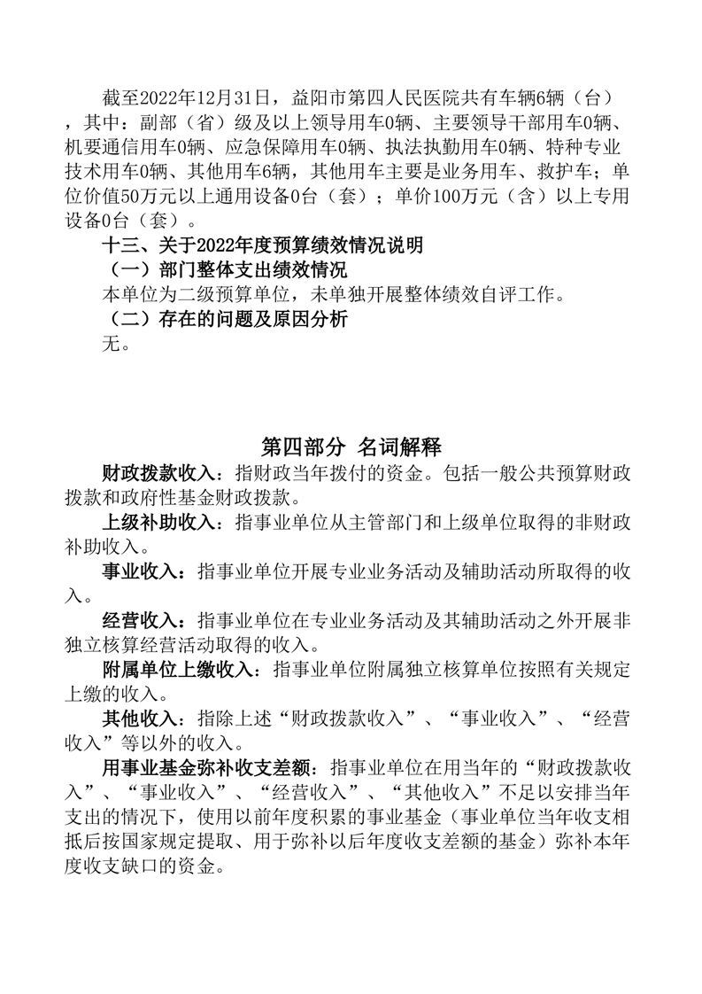
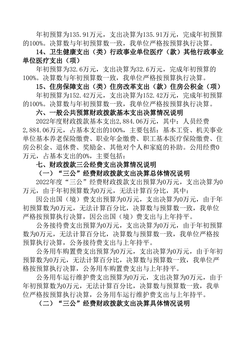
您所在位置:
首页
返回
2022年度益阳市第四人民医院部门决算
2023-09-28 17:12
来源: 益阳市卫生健康委员会