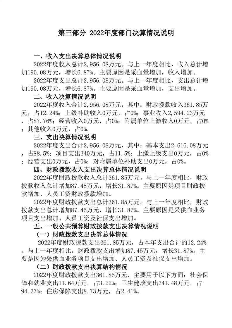
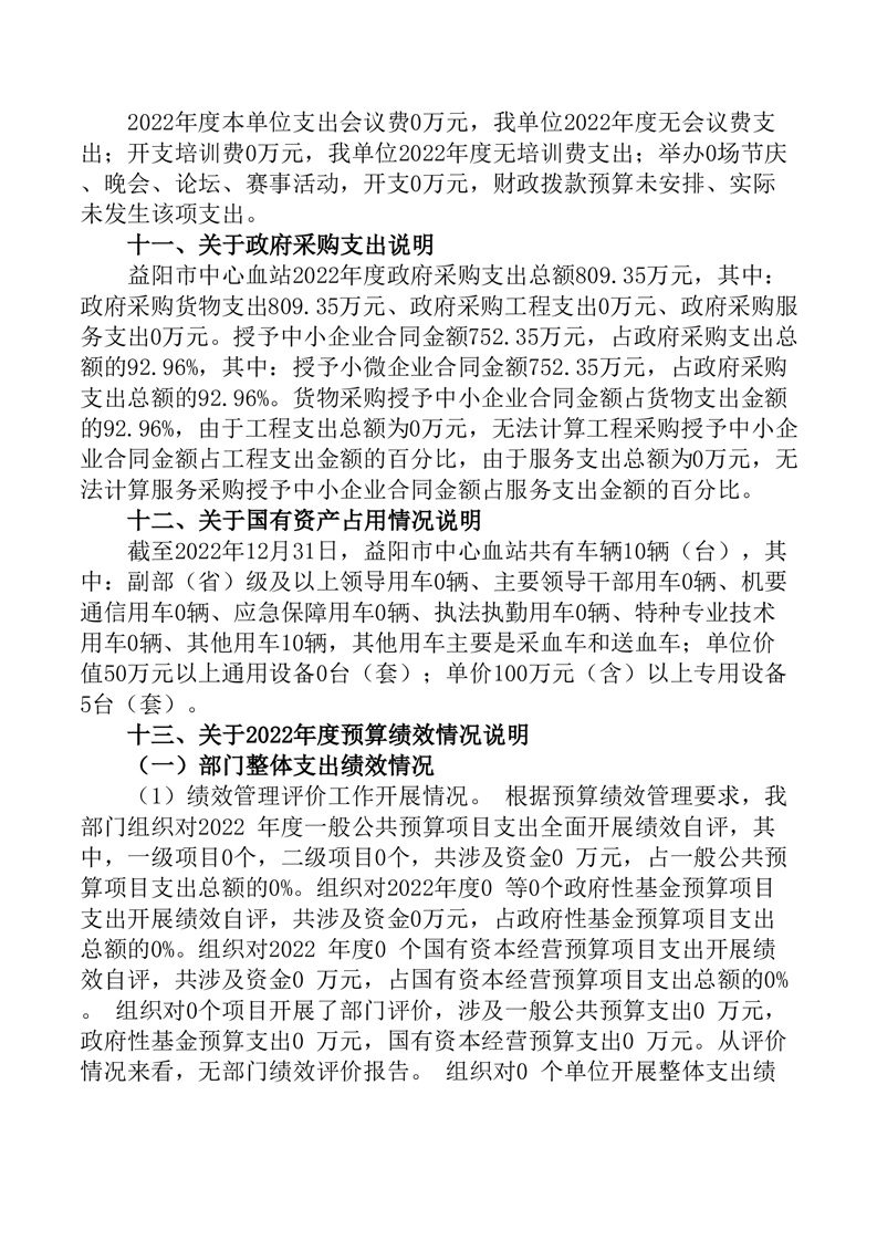
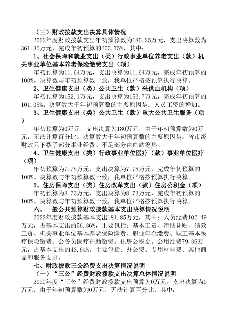
您所在位置:
首页
返回
2022年度益阳市中心血站部门决算
2023-09-28 17:08
来源: 益阳市卫生健康委员会