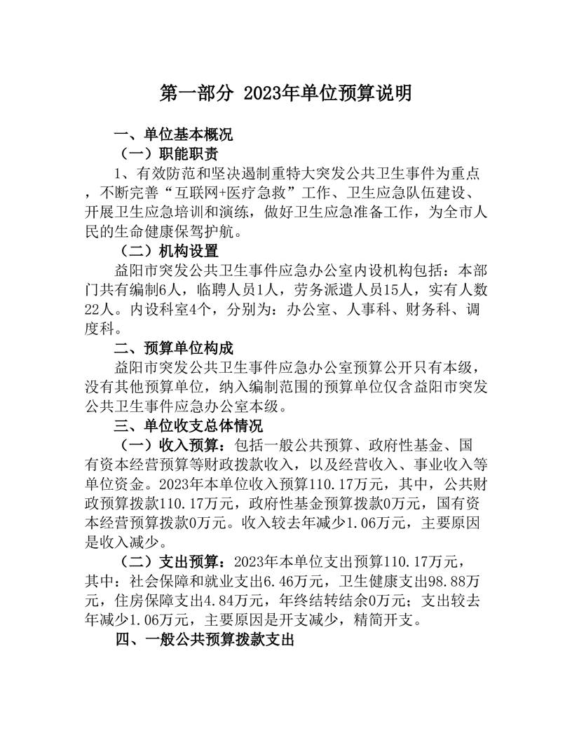
您所在位置:
首页
返回
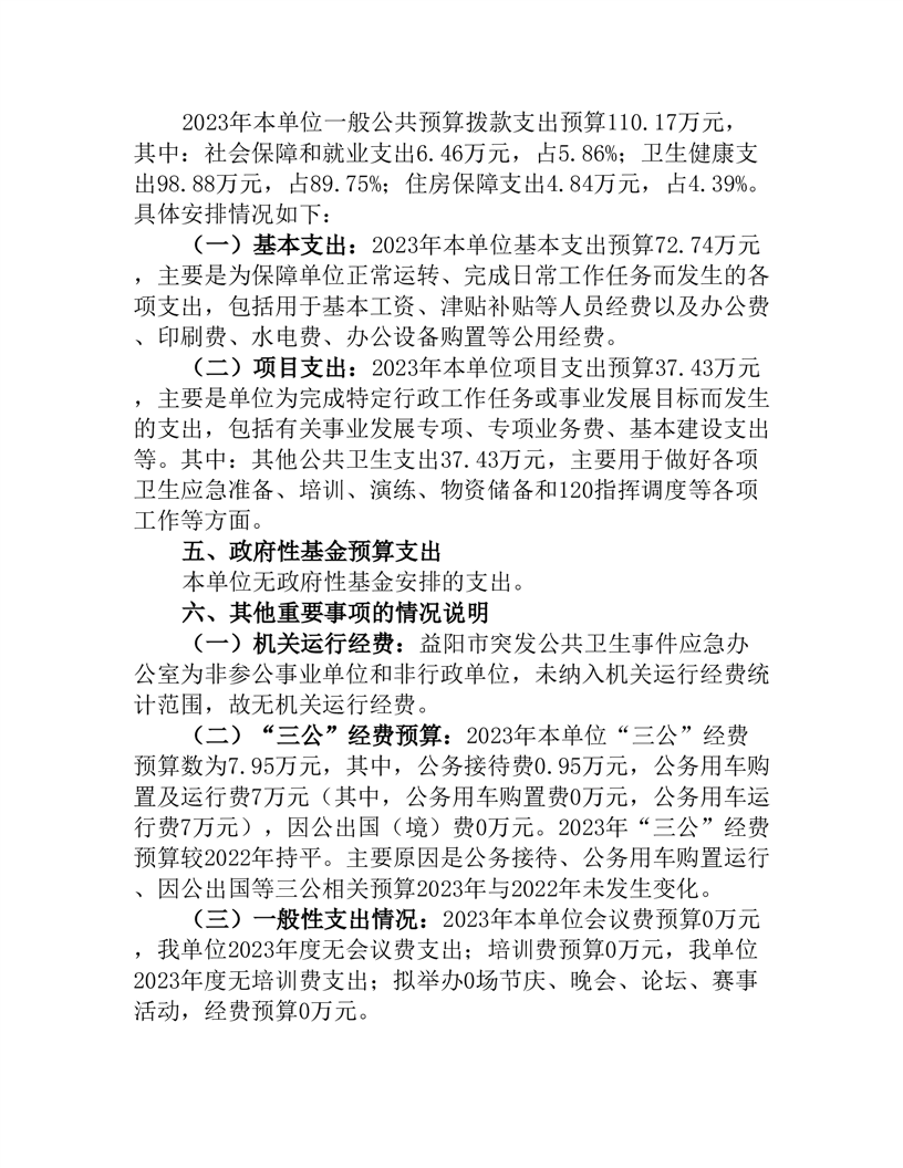
益阳市突发公共卫生事件应急办公室2023年部门预算公开说明
2023-02-07 15:58
来源: 益阳市卫生健康委员会
601002 益阳市突发公共卫生应急办公室部门预算公开表.xlsx