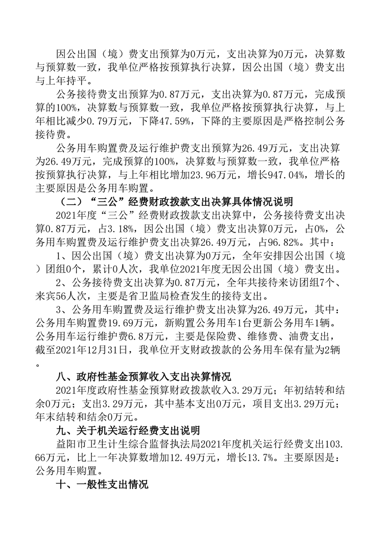
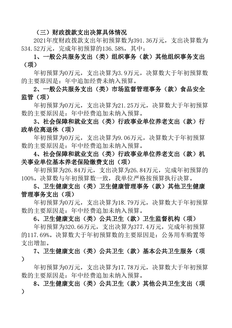
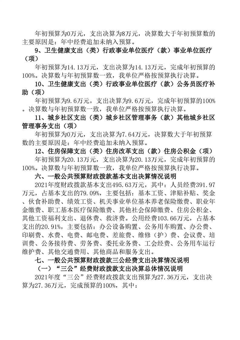
您所在位置:
首页
返回
2021年度益阳市卫生计生综合监督执法局部门决算
2022-09-27 16:13
来源: 益阳市卫生健康委员会