您所在位置:
首页
返回
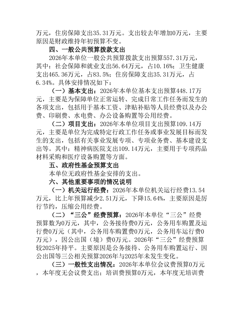
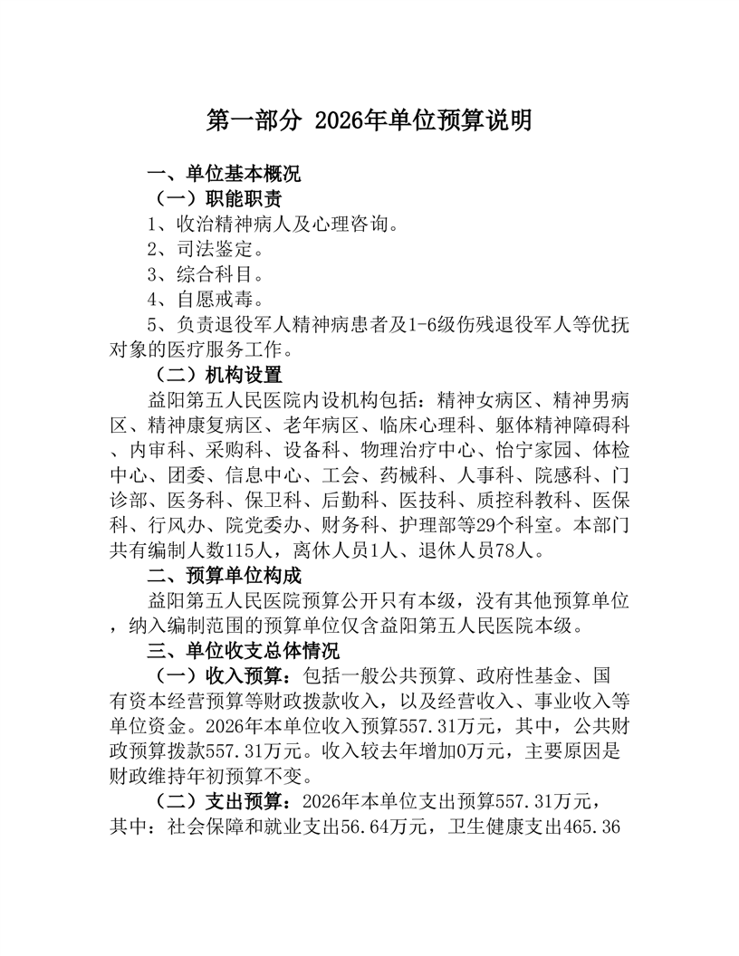
益阳第五人民医院_2026年部门预算公开说明
2026-01-28 11:23
来源: 市民政局
602004__益阳第五人民医院部门预算公开表.xlsx