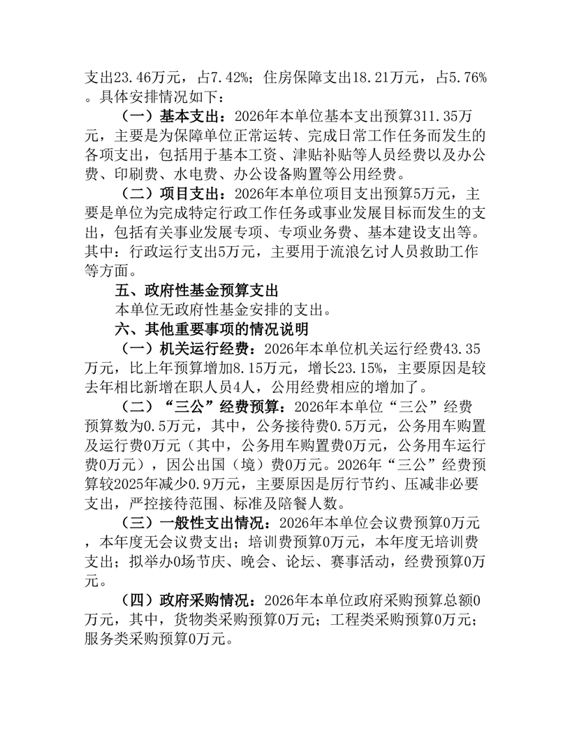
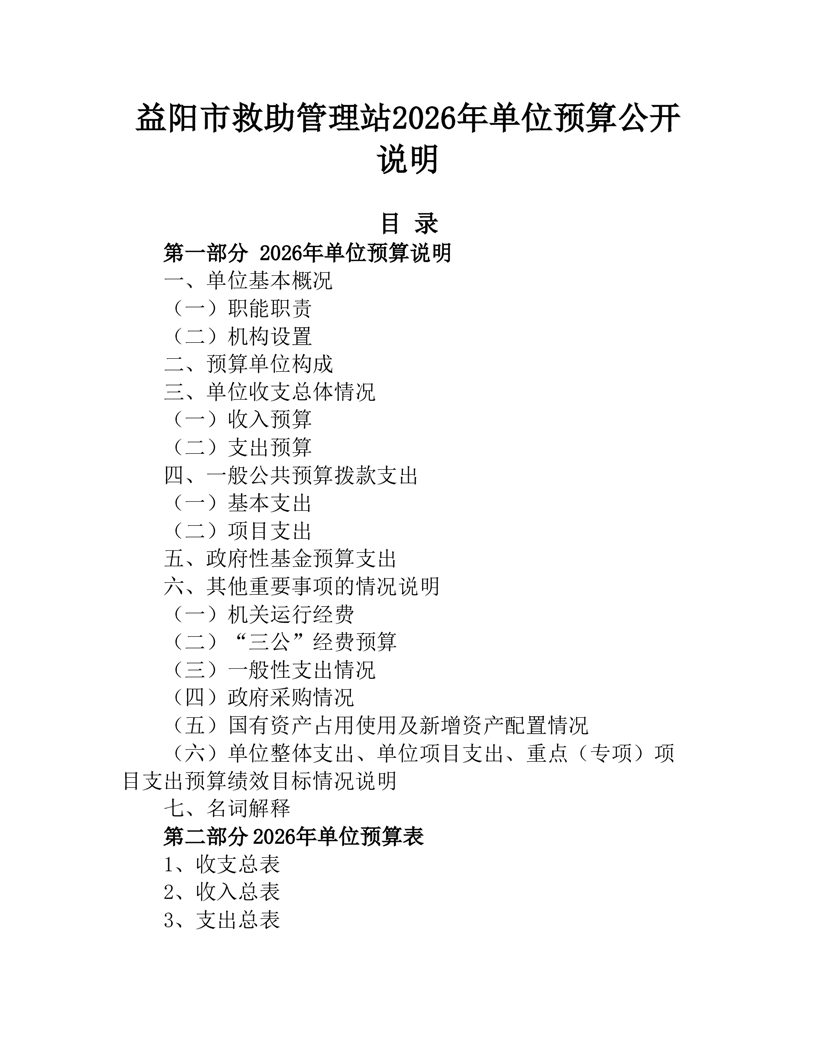
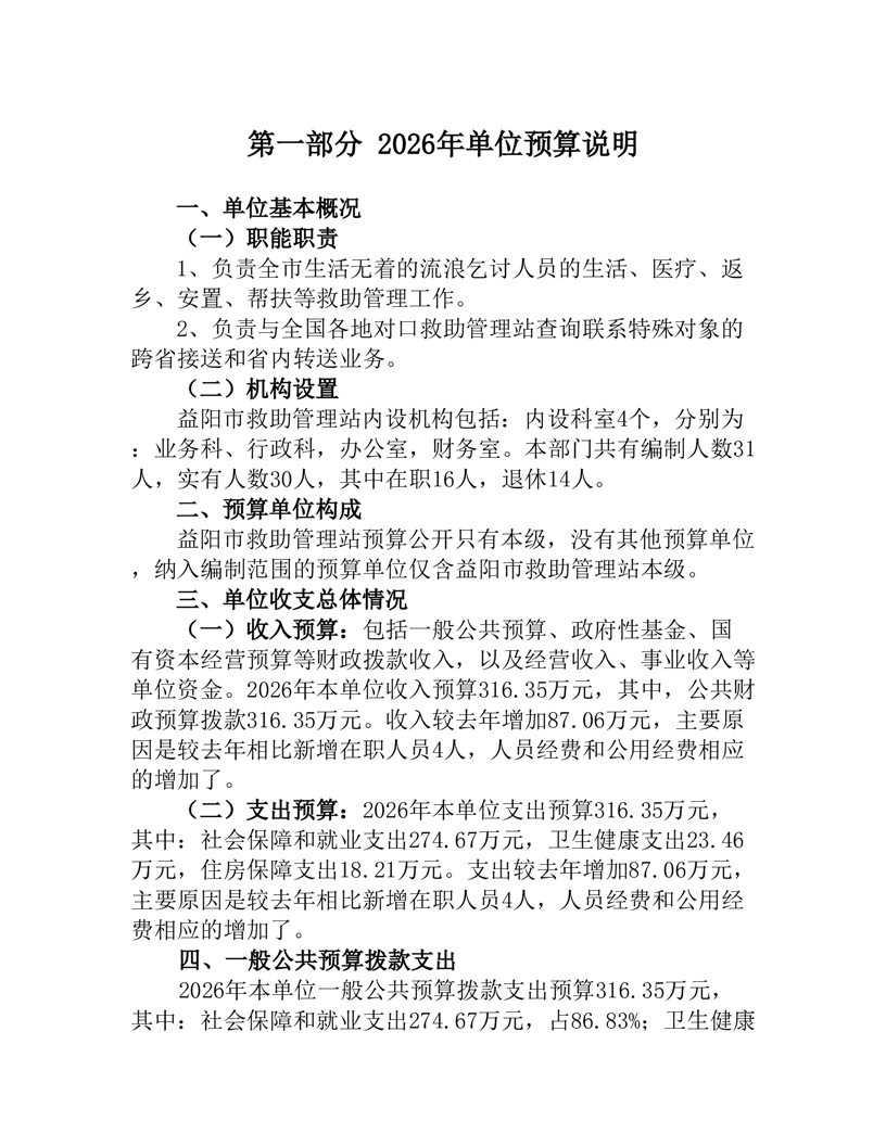
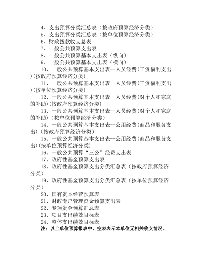
您所在位置:
首页
返回
益阳市救助管理站_2026年部门预算公开说明
2026-01-28 11:21
来源: 市民政局
602003__益阳市救助管理站部门预算公开表.xlsx