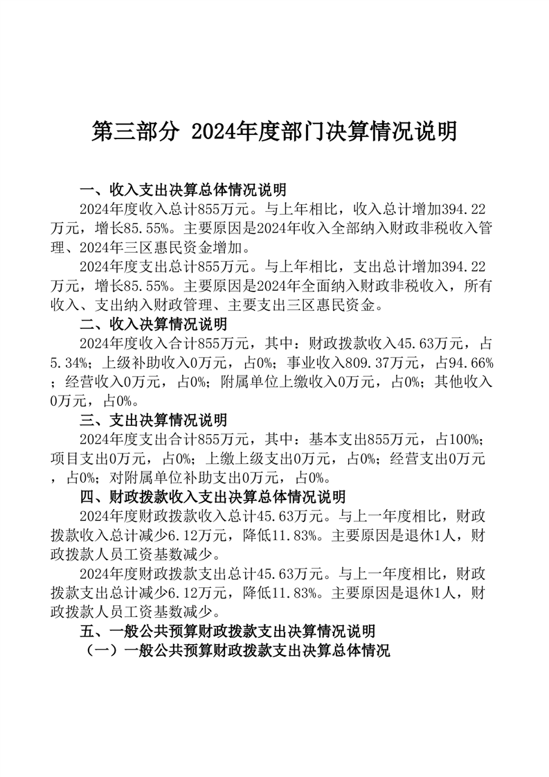
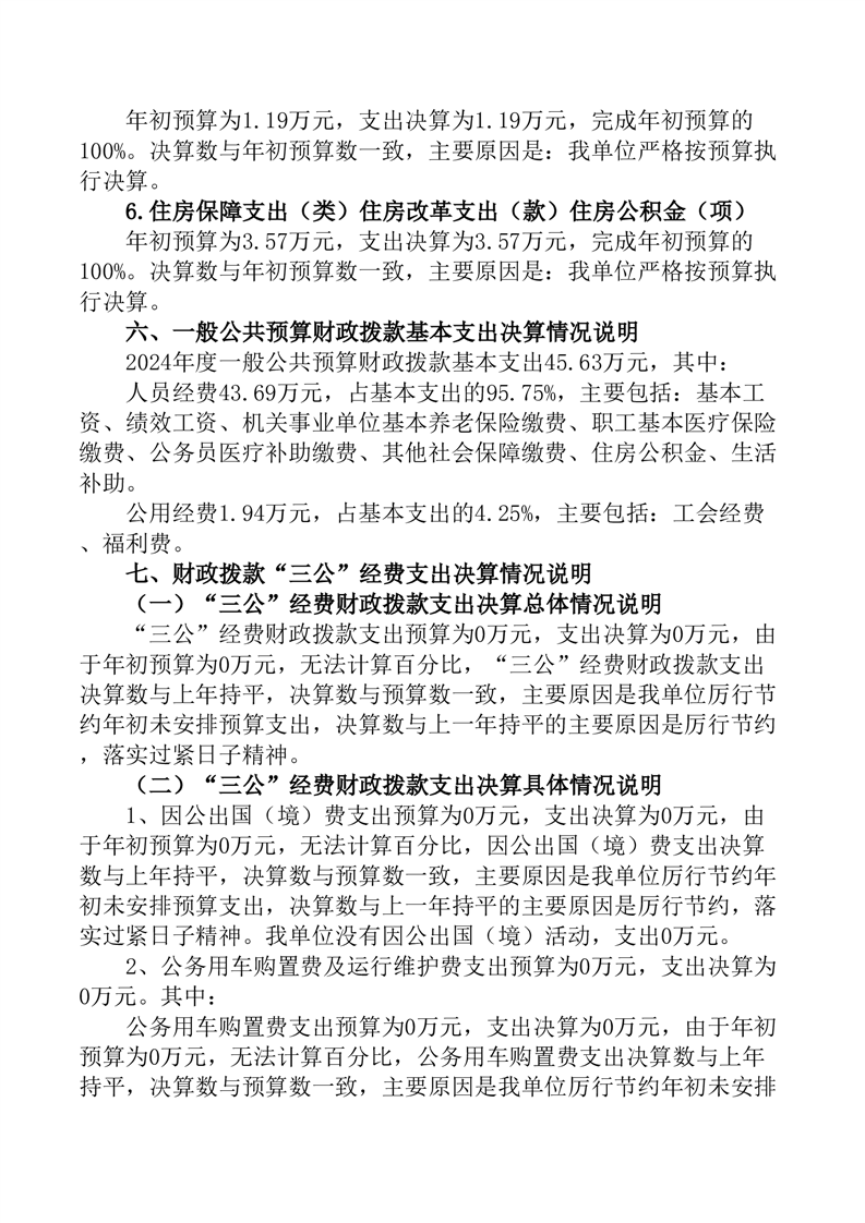
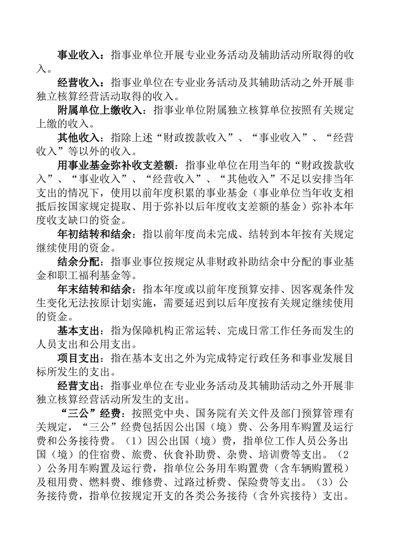
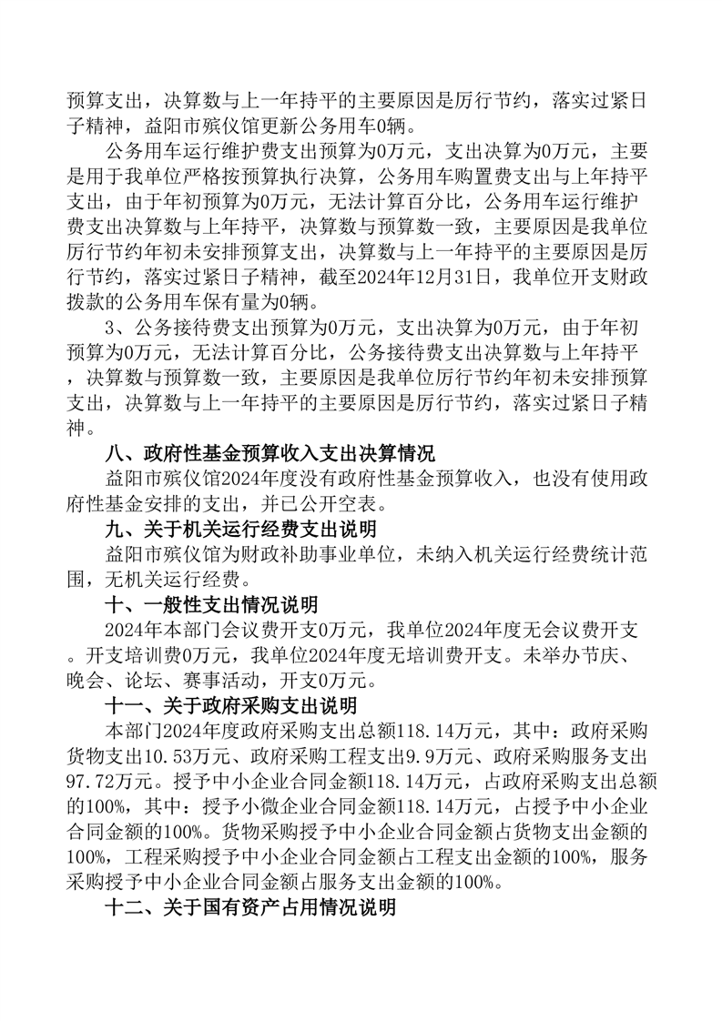
您所在位置:
首页
返回
2024年度益阳市殡仪馆部门决算
2025-09-29 15:04
来源: 益阳市民政局
附件:
1_益阳市殡仪馆2024年工作总结暨2025年工作思路.doc