您所在位置:
首页
返回
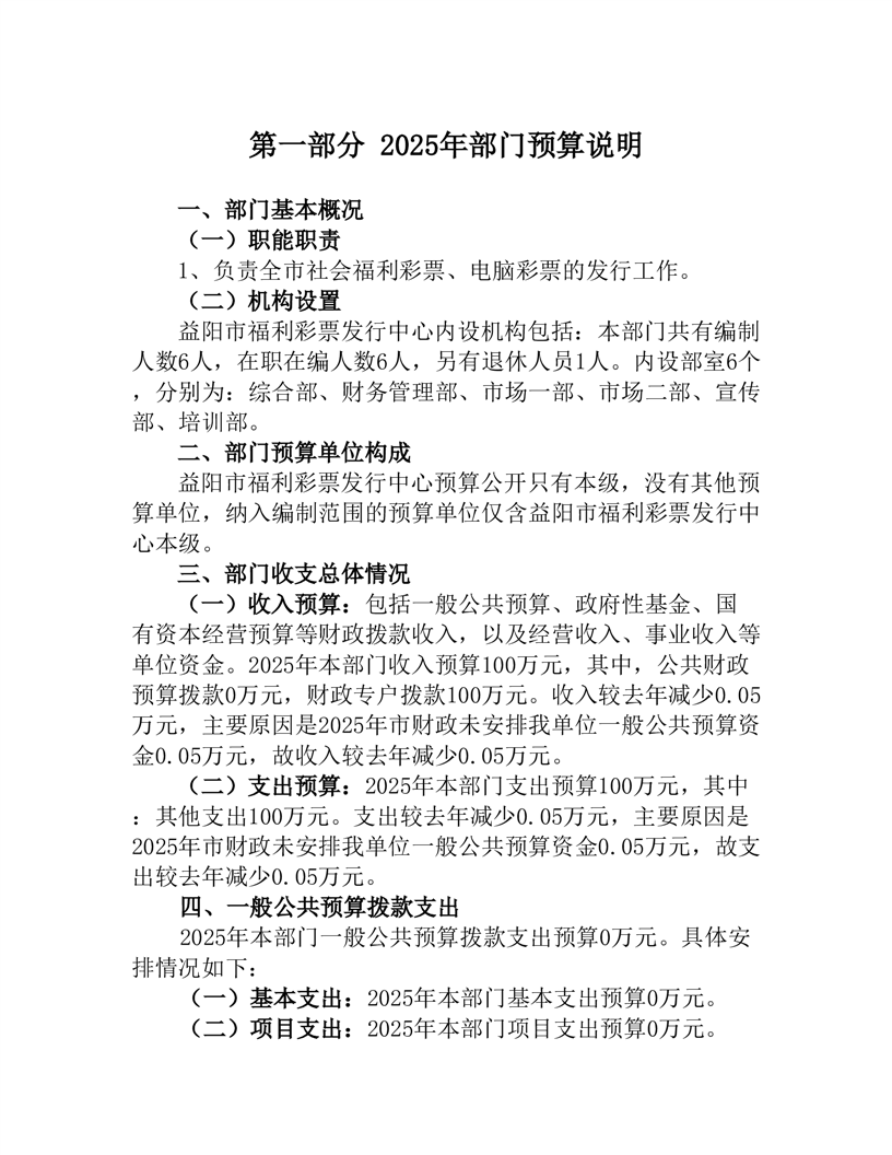
益阳市福利彩票发行中心2025年部门预算公开说明
2025-02-06 09:54
来源: 益阳市民政局
附件:
802__益阳市福利彩票发行中心部门预算公开表.xlsx