您所在位置:
首页
返回
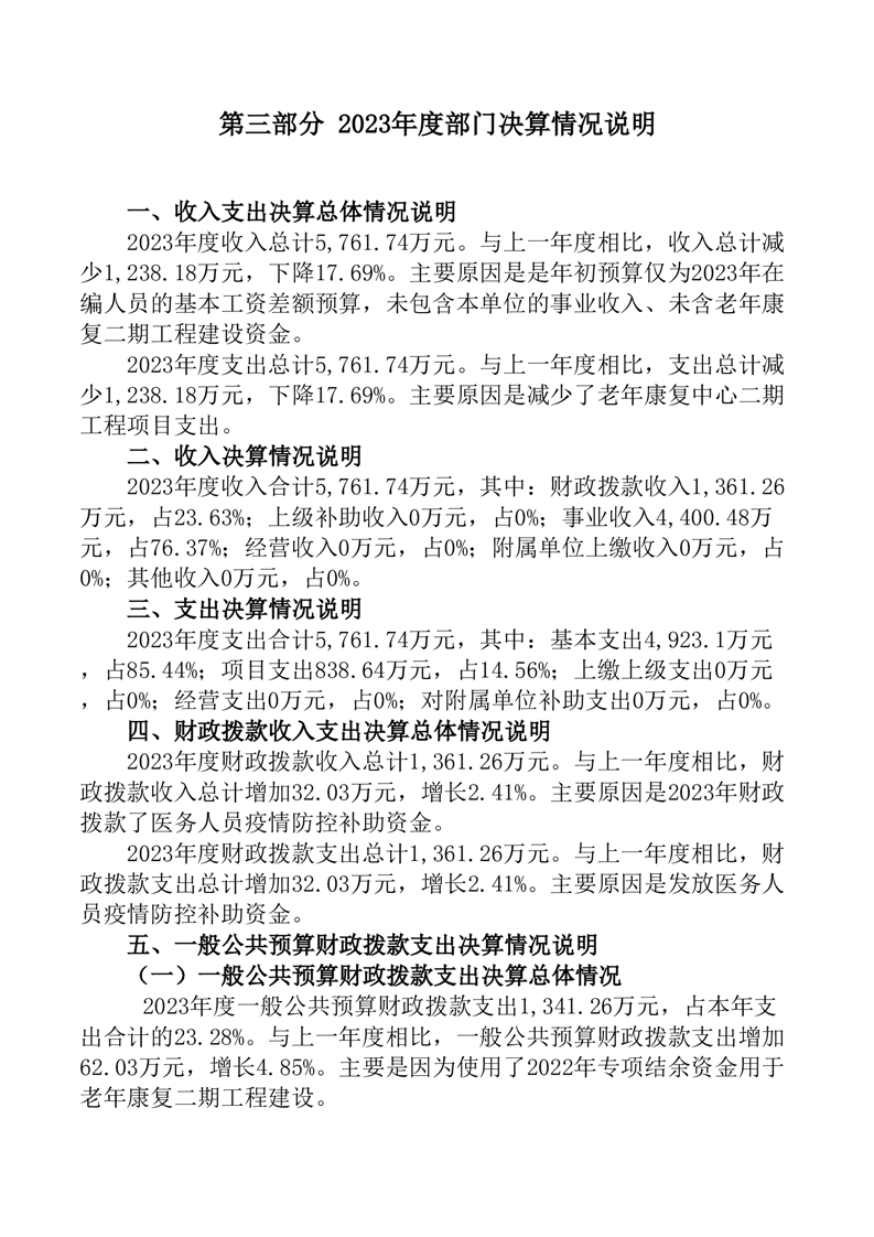
益阳第五人民医院2023年部门决算公开说明
2024-09-27 09:09
来源: 益阳市民政局
2023年市五医院整体绩效评价报告终.doc