您所在位置:
首页
返回
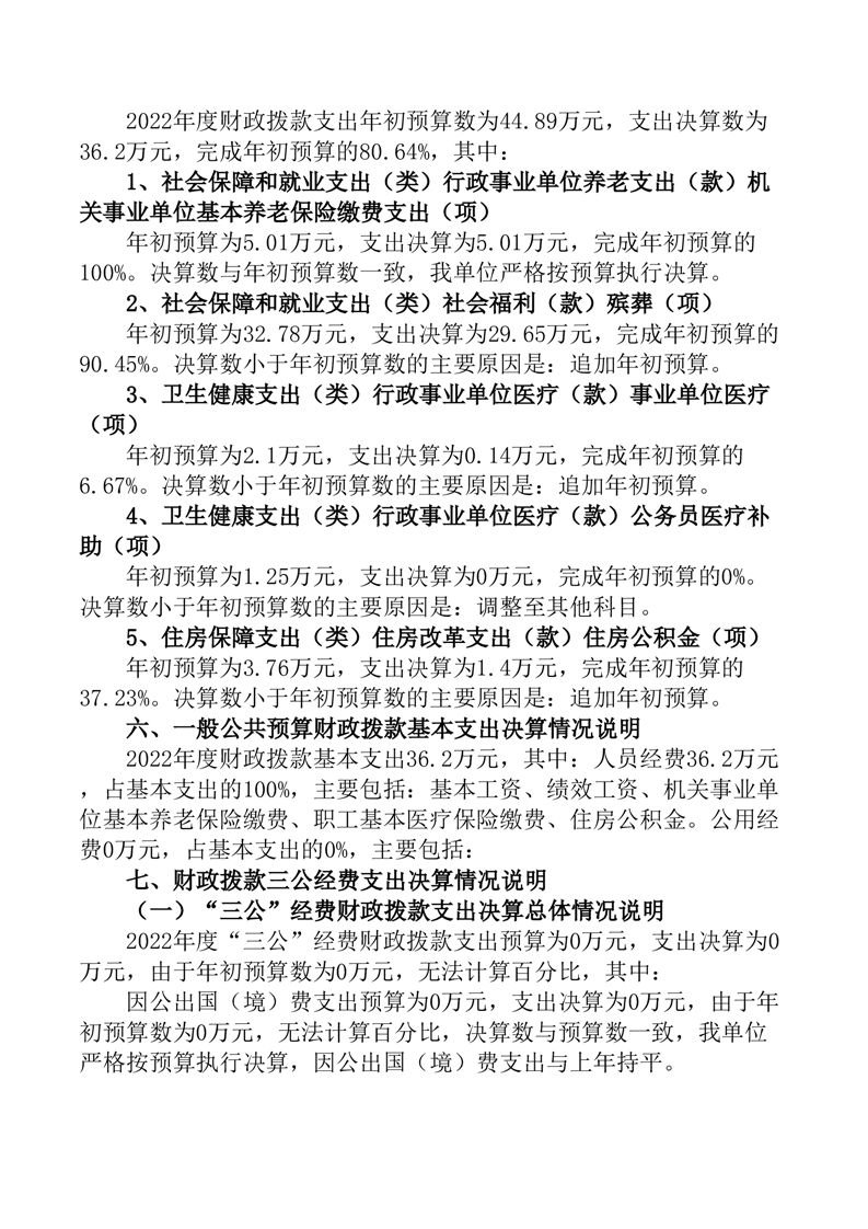
益阳市殡仪馆2022年部门决算公开
2023-09-28 10:28
来源: 市民政局
益阳市殡仪馆绩效评价(2022年).doc