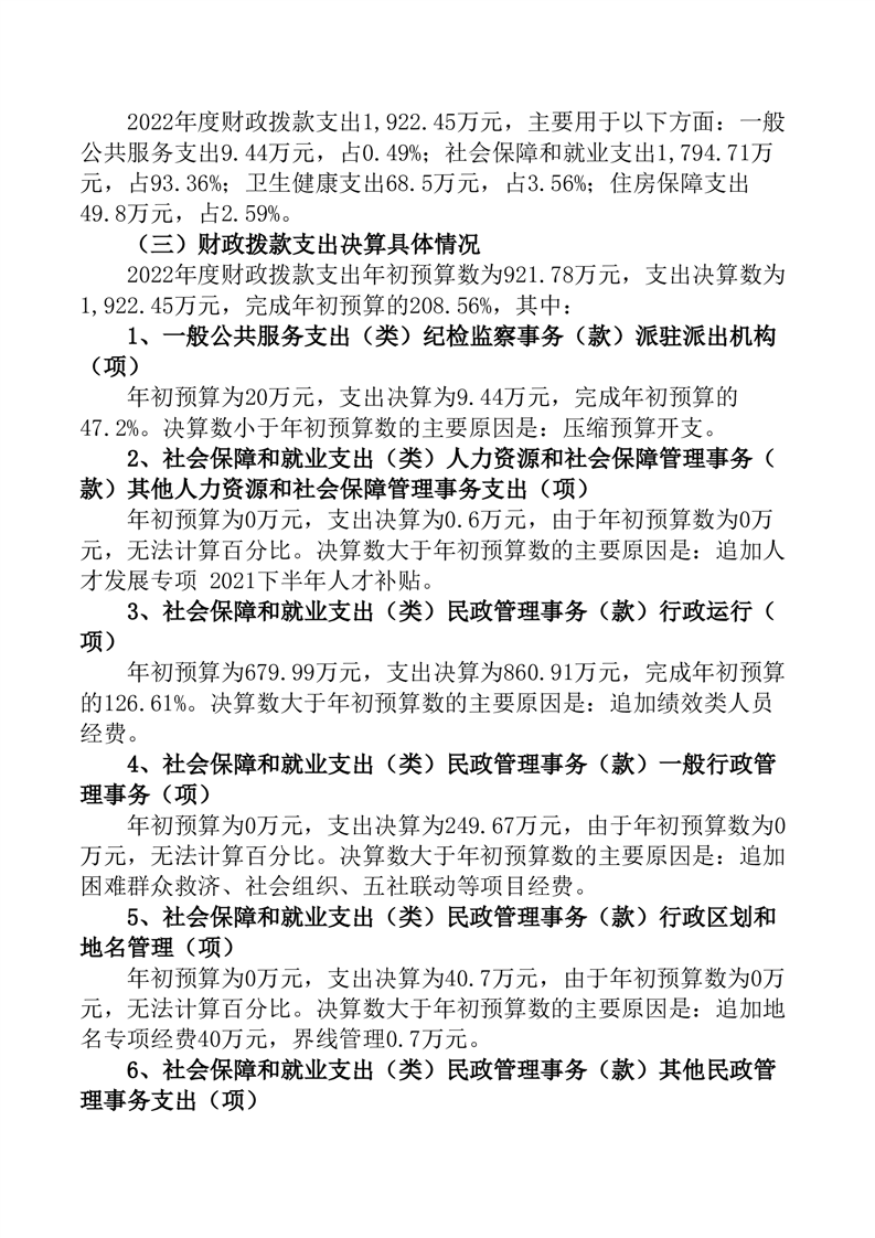
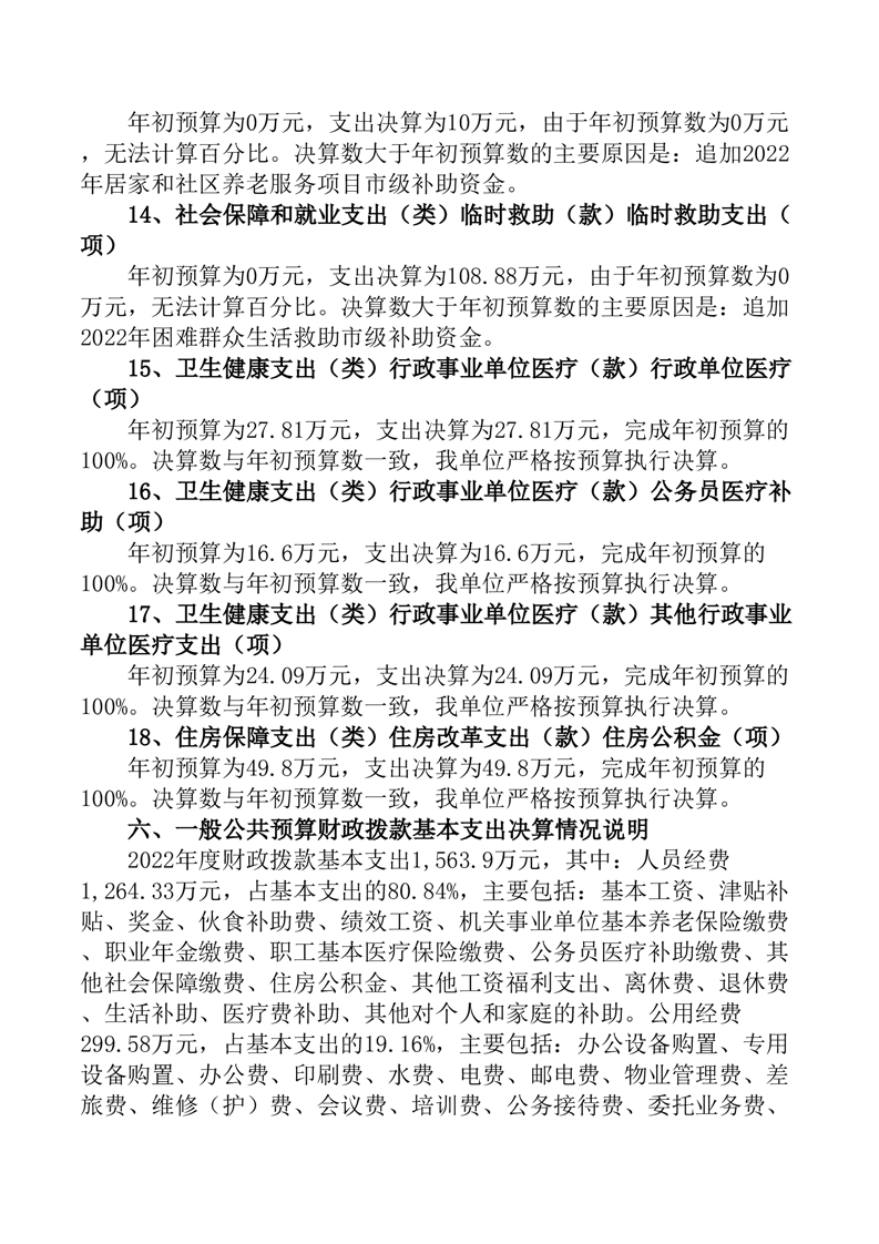
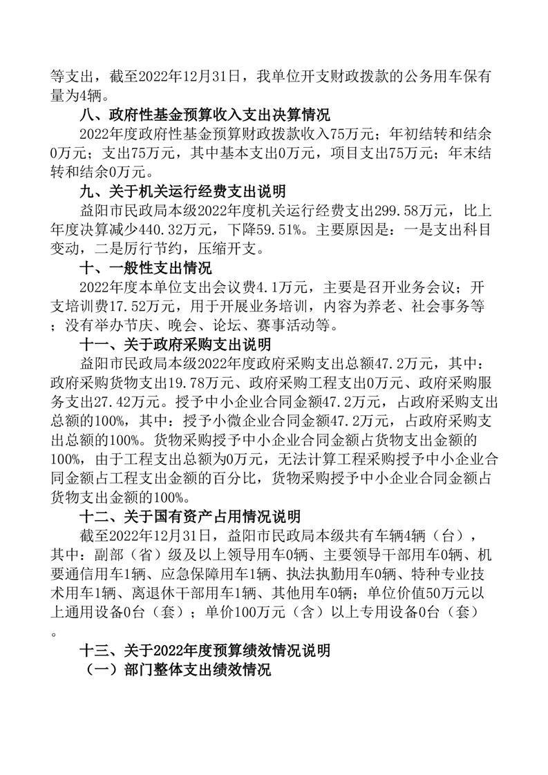
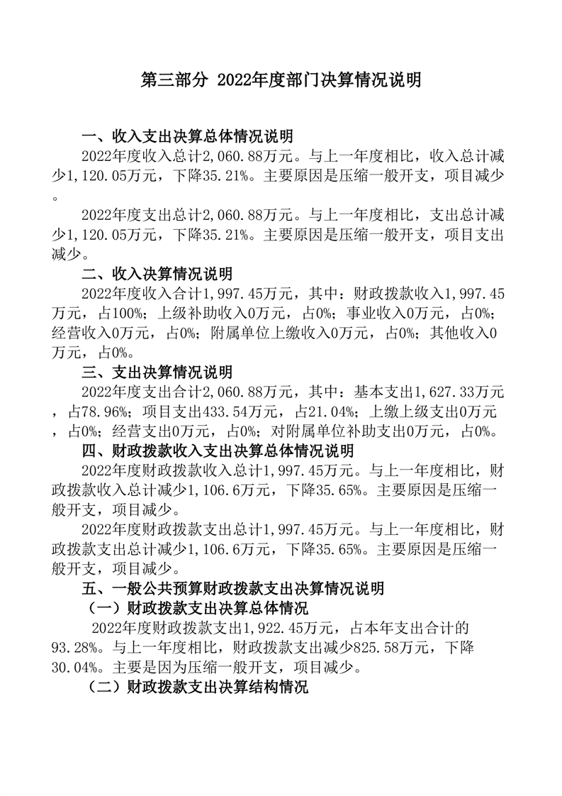
您所在位置:
首页
返回
益阳市民政局本级2022年部门决算公开
2023-09-28 10:21
来源: 市民政局
2022年度部门整体支出绩效自评表.doc
2022年度居家和社区养老服务改革试点工作配套资金及工作经费绩效自评报告.doc
益阳市民政局2022年部门整体支出绩效自评报告.docx