您所在位置:
首页
返回
益阳市殡仪馆2023年部门预算公开
2023-02-07 17:40
来源: 益阳市民政局
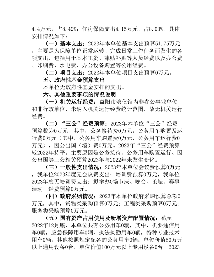
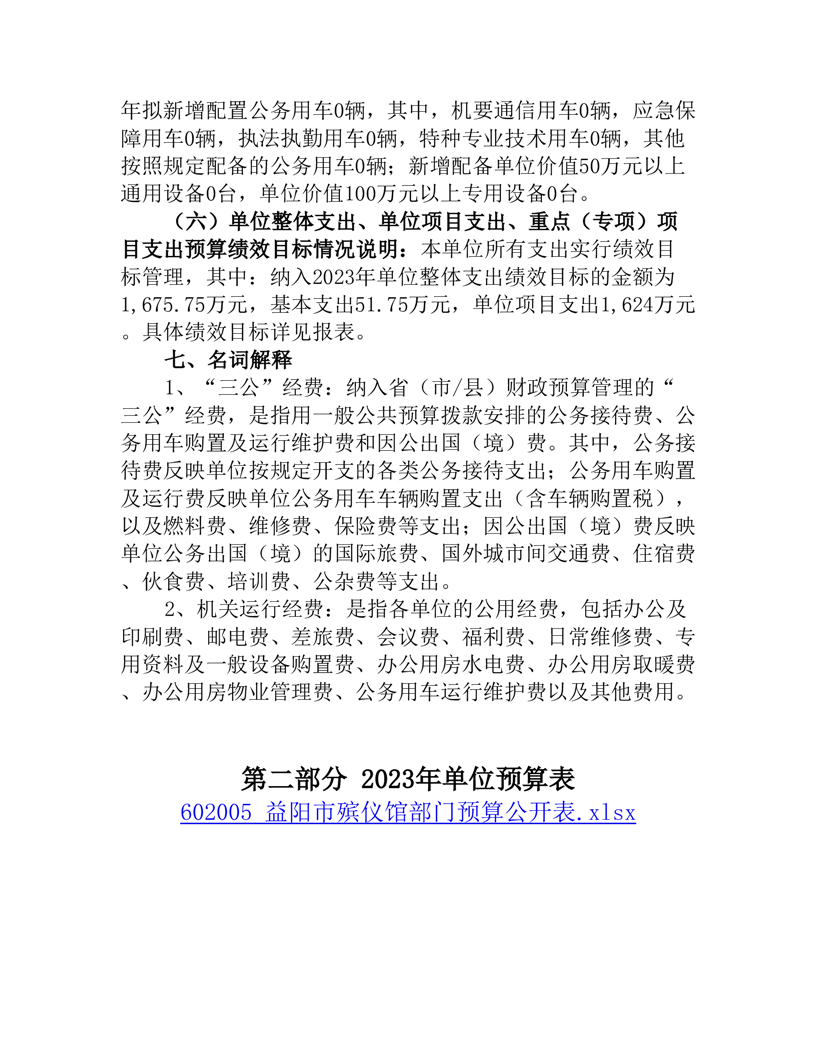
602005 益阳市殡仪馆部门预算公开表.xlsx