您所在位置:
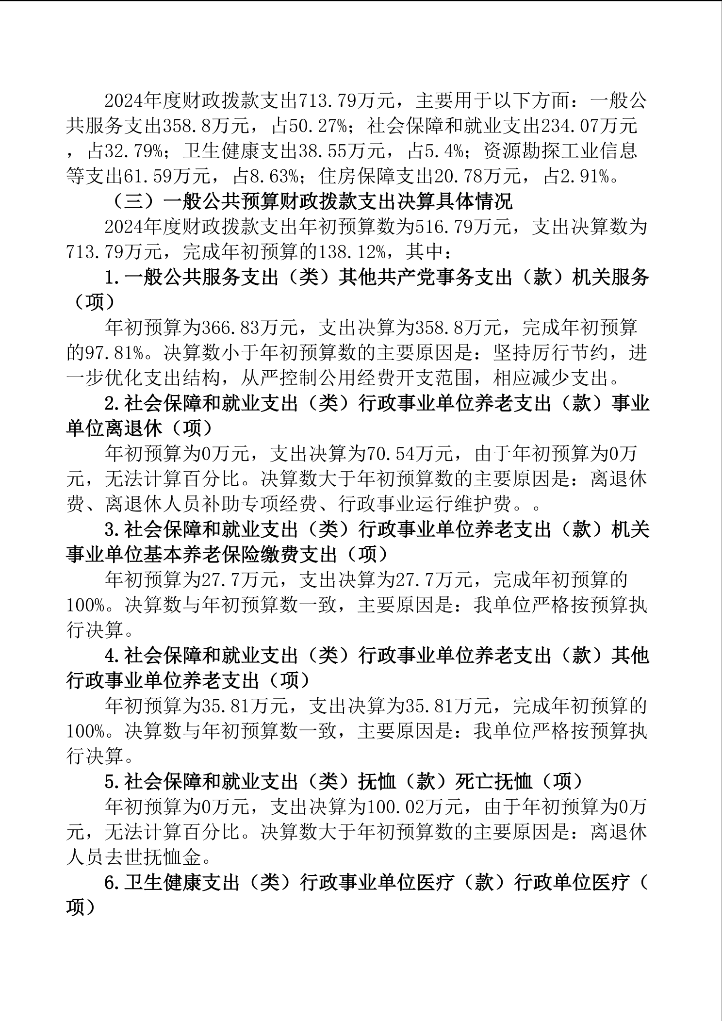
首页
返回
益阳市工业和信息化局离退休干部管理服务中心2024年决算公开说明
2025-09-29 10:29
来源: 益阳市工业和信息化局
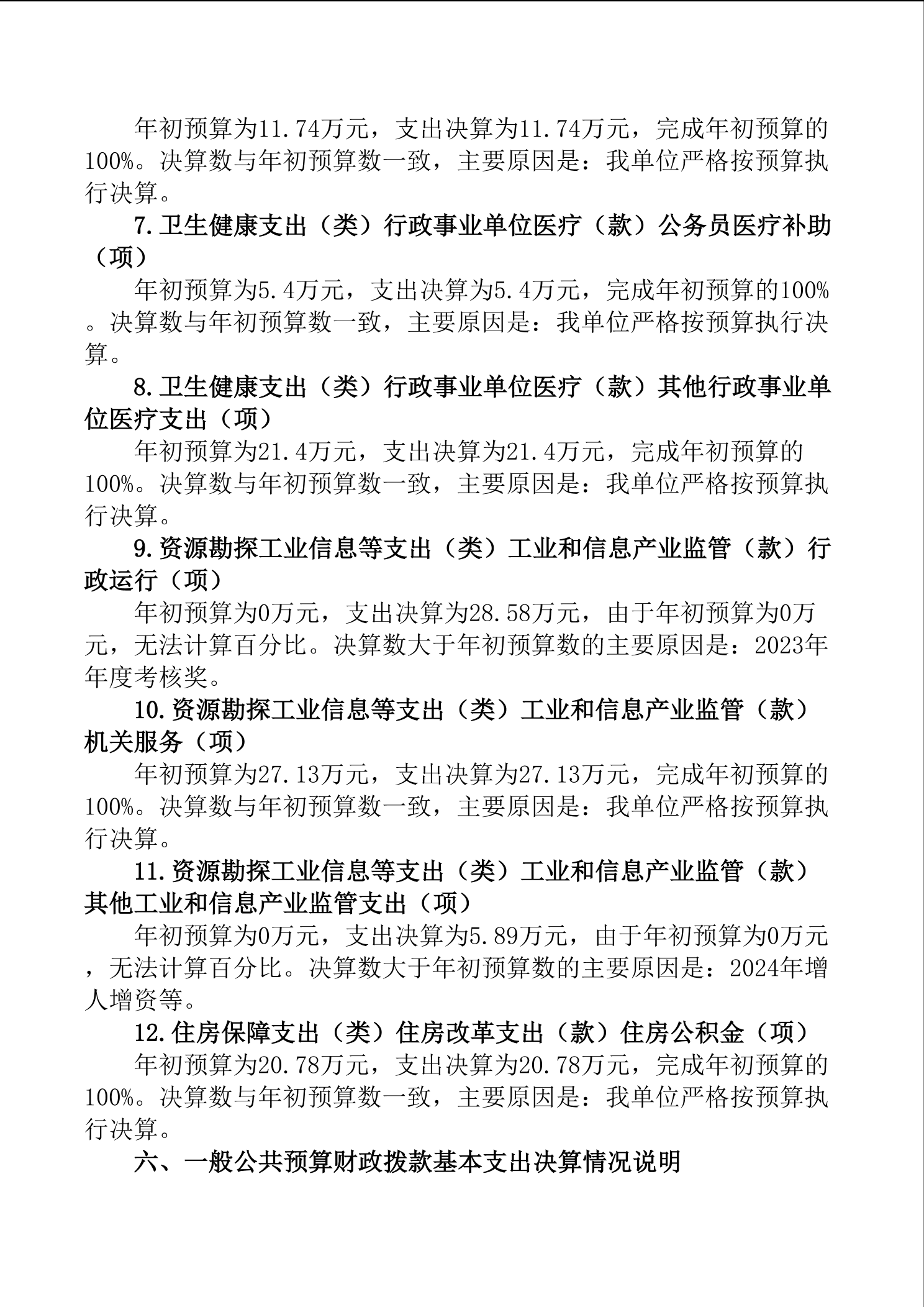
2024年度益阳市工信局离退休干部管理服务中心整体支出绩效自评报告(2025.4).doc