当前位置:
首页
>
政务公开
>
通知公告
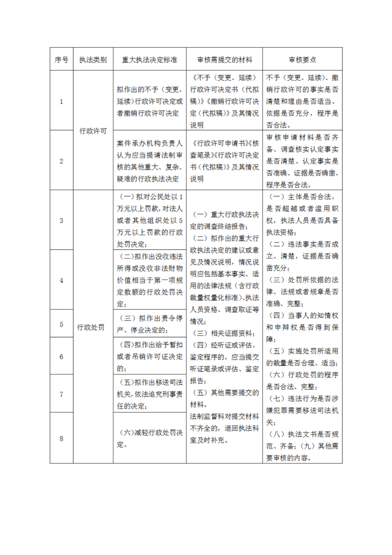
益阳市文化旅游广电体育局重大执法决定法制审核目录清单
发布时间: 2023-10-08 15:41
来源:益阳市文旅广体局
作者:
浏览量:
次
[字体:
大
中
小
]
扫一扫在手机打开当前页
【打印本页】
【关闭窗口】