当前位置:
首页
>
信息公开
>
财政信息
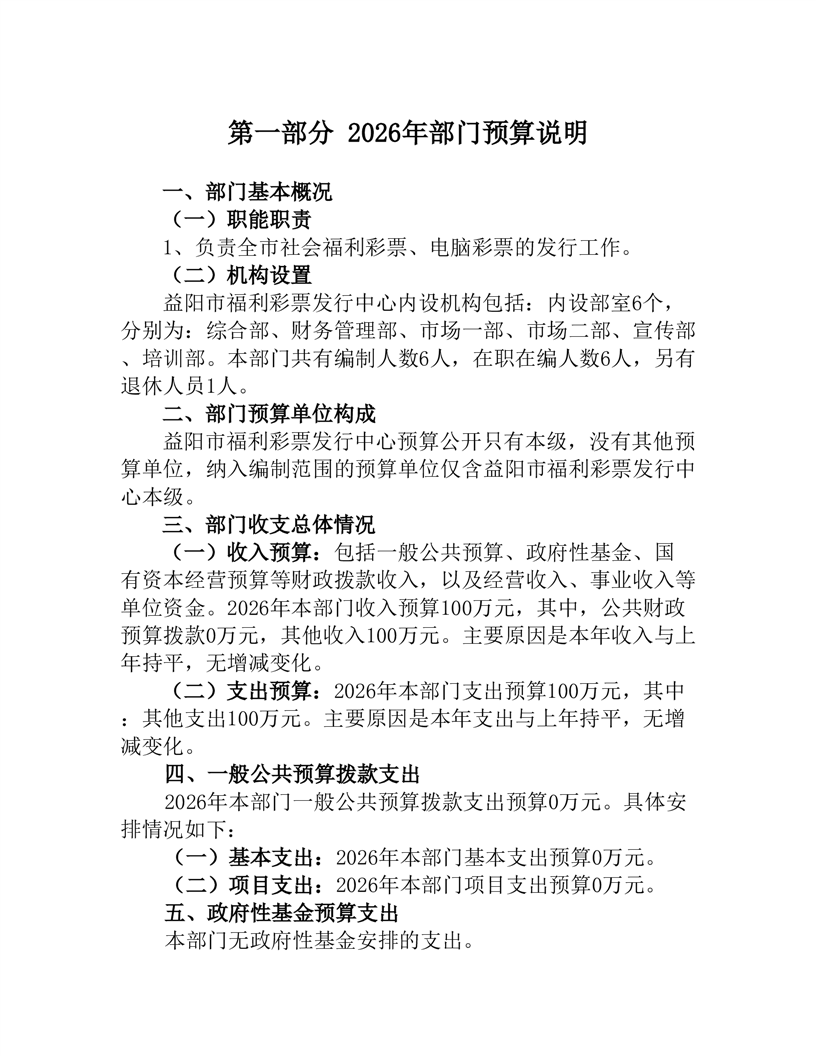
益阳市福利彩票发行中心_2026年部门预算公开说明
发布时间:2026-01-28 11:26
作者:
来源:市民政局
浏览次数:
字体:
【大】
【中】
【小】
802001__益阳市福利彩票发行中心部门预算公开表.xlsx
扫一扫在手机打开当前页
打印
关闭