当前位置:
首页
>
信息公开
>
财政信息
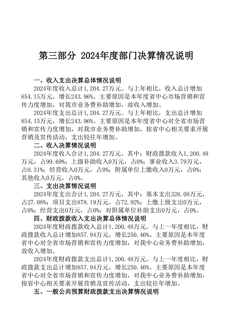
2024年度益阳市福利彩票发行中心部门决算
发布时间:2025-09-29 15:05
作者:
来源:益阳市民政局
浏览次数:
字体:
【大】
【中】
【小】
扫一扫在手机打开当前页
打印
关闭