当前位置:
首页
>
信息公开
>
财政信息
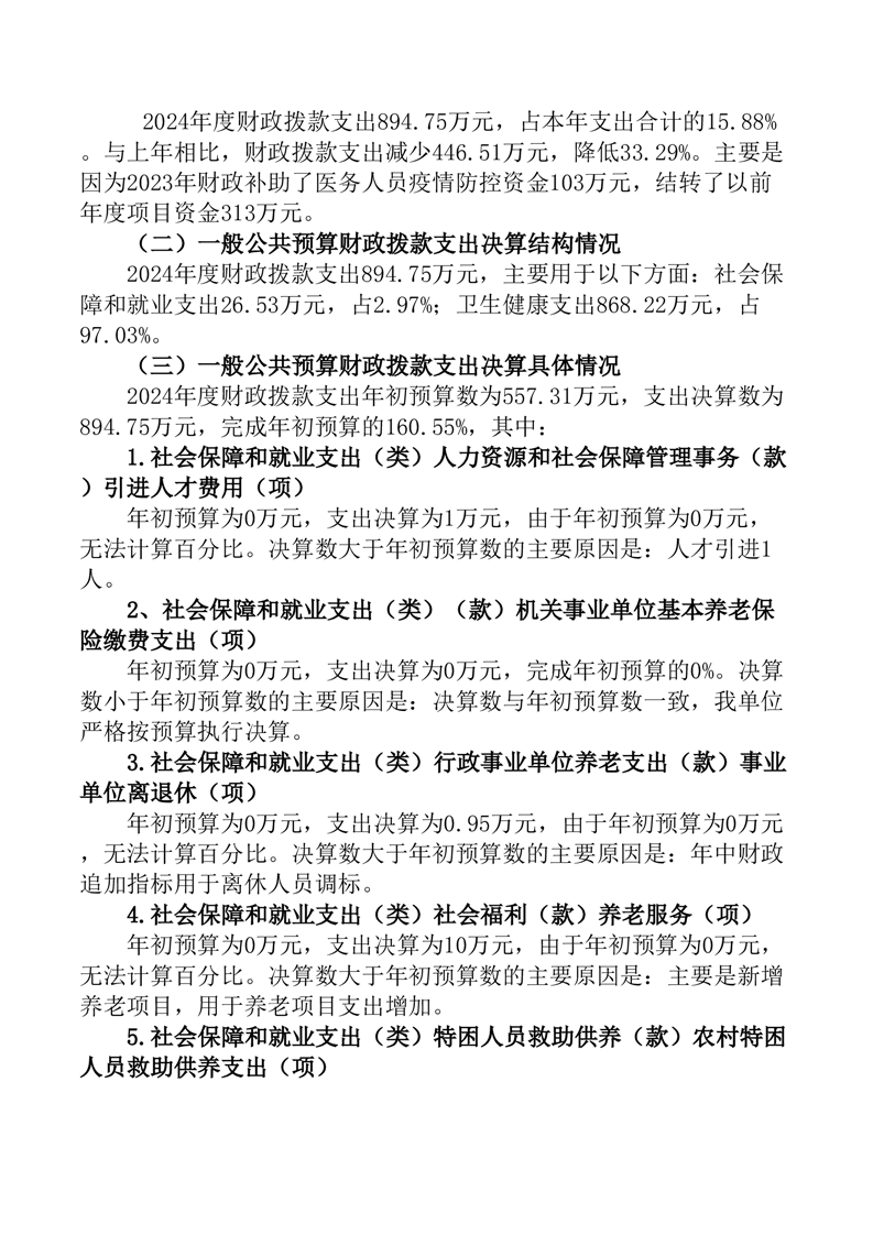
2024年度益阳第五人民医院部门决算
发布时间:2025-09-29 15:02
作者:
来源:益阳市民政局
浏览次数:
字体:
【大】
【中】
【小】
附件:
2024年市五医院整体绩效评价报告终.doc
扫一扫在手机打开当前页
打印
关闭