益阳市住房和城乡建设局关于印发《益阳市住房和城乡建设局2026年度“双随机、一公开”监管抽查工作计划》 的通知
机关各科室、下属各单位:
为进一步建立健全跨行业、跨区域、跨层级联动执法机制和全方位、多层次、立体化协同监管体系,根据《2026年度益阳市市场监管领域“双随机、一公开”监管抽查工作计划》通知,制定《益阳市住房和城乡建设局2026年度“双随机、一公开”监管抽查工作计划》,现印发给你们,并提出如下要求,请一并遵照执行。
一、严格执行计划
严格按照抽查计划开展监管抽查,注重工作实效,做到“应联尽联、切实履职”;要强化部门协同,避免重复检查,减少对经营主体正常经营活动的干扰。
二、规范检查过程
在实施过程中,应根据各类经营主体的信用评价结果优化监管方式,对不同信用等级的经营主体实施差异化、精准化“双随机、一公开”监管。除特殊行业、重点领域外,对发改部门信用综合评价等次为优,且市场监管部门信用风险分类结果为 A类的经营主体,依法实施“免检免扰”;对信用综合评价等次为中、差,且信用风险分类结果为 C、D类的经营主体,相应提高抽查比例和频次。原则上所有双随机抽查均应通过湖南省“双随机、一公开”监管工作平台统一实施,并通过国家企业信用信息公示系统(湖南)对外公示抽查结果。同时,并严格落实“扫码入企”等相关规定。
三、强化部门协同
我局为部门联合抽查计划发起部门的要主动协调配合部门,共同制定联合检查实施方案,方案应包括抽查事项、检查时间、抽查对象、检查方式等具体内容,部门联合抽查计划应经配合部门会签后公示。抽查任务启动后,我局要及时通知配合部门在省级平台中认领任务,做好联合抽查计划实施全过程的督促指导工作;我局为配合部门的要积极与发起部门对接,按计划要求完成本部门的任务,并配合发起部门完成相关任务,确保部门联合“双随机、一公开”监管工作取得实效。
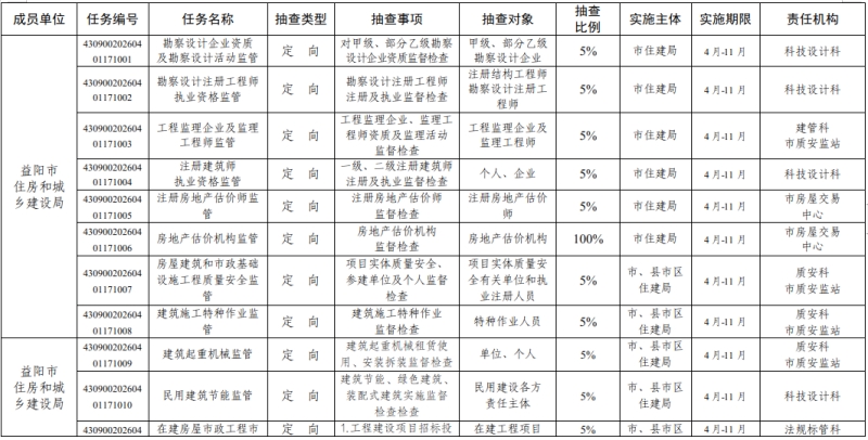
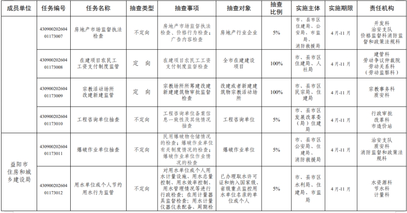
附件:益阳市住房和城乡建设局2026年度“双随机、一公开”监管抽查工作计划
益阳市住房和城乡建设局
2026年4月8日
益阳市住房和城乡建设局2026年度“双随机、一公开”监管抽查工作计划
扫一扫在手机打开当前页



