当前位置:
首页
>
政务公开
>
通知公告
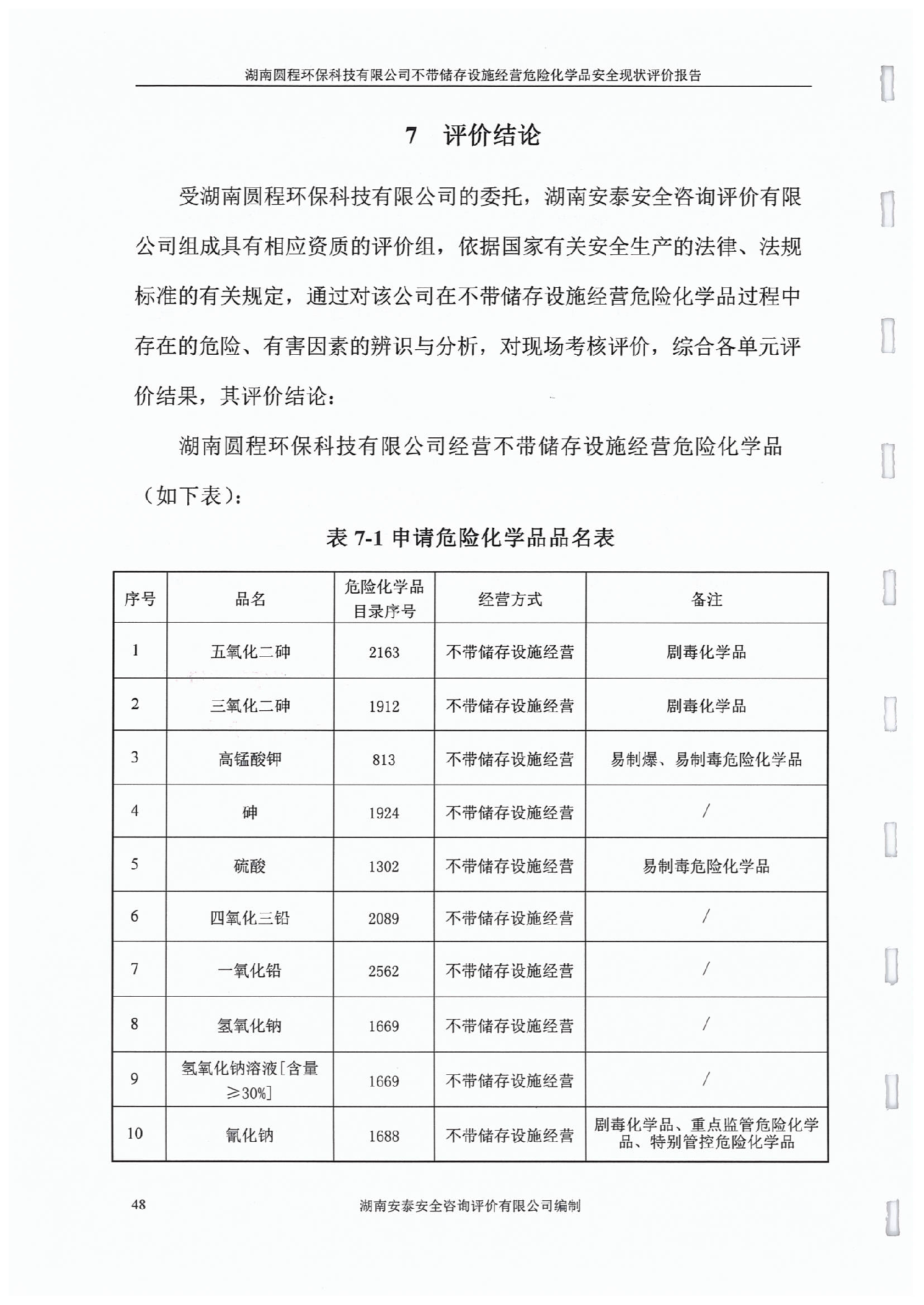
湖南圆程环保科技有限公司安全现状评价报告
发布时间:2025-04-21 16:00
作者:
来源:益阳市应急管理局
浏览次数:
字体:
【大】
【中】
【小】
扫一扫在手机打开当前页
打印
关闭