当前位置:
首页
>
政务公开
>
财务公开
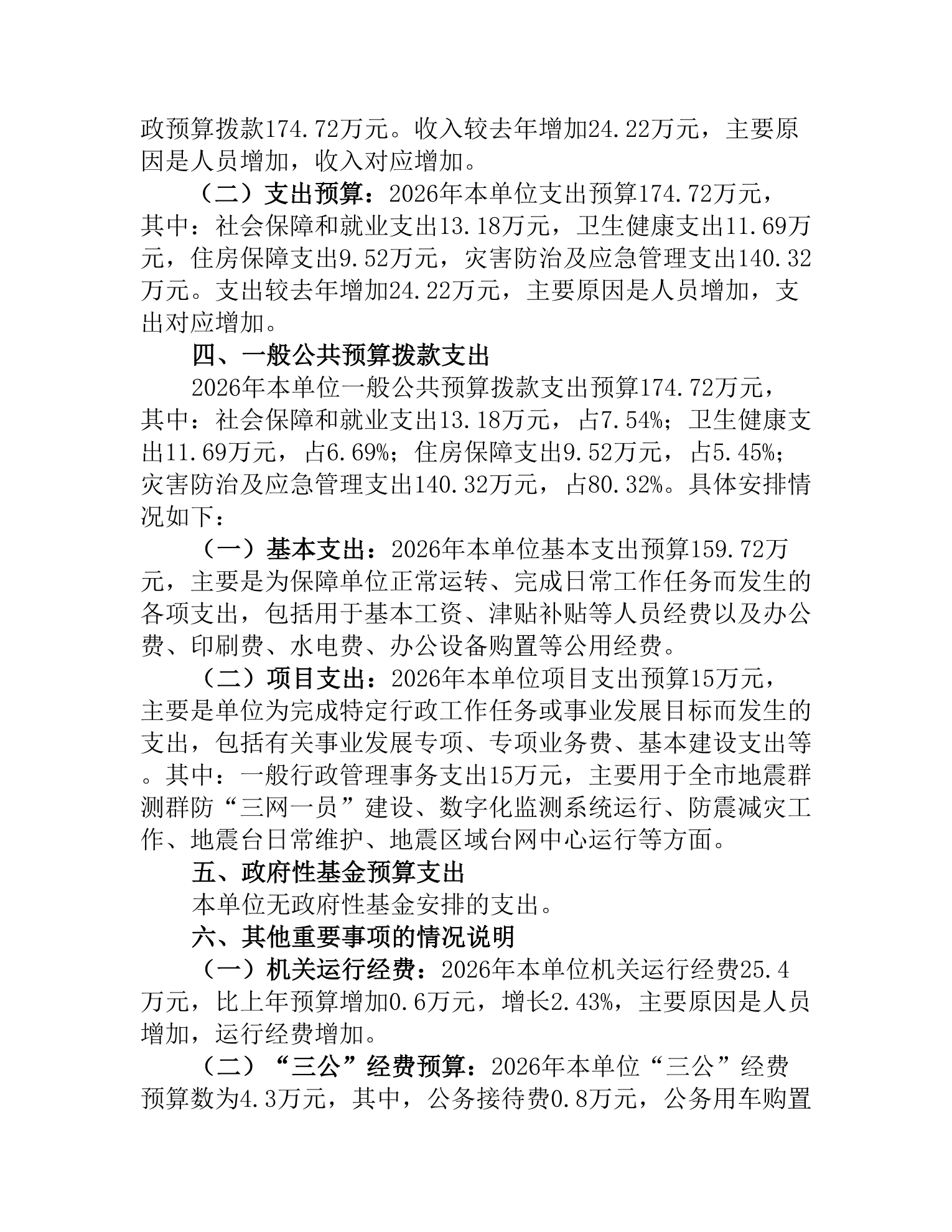
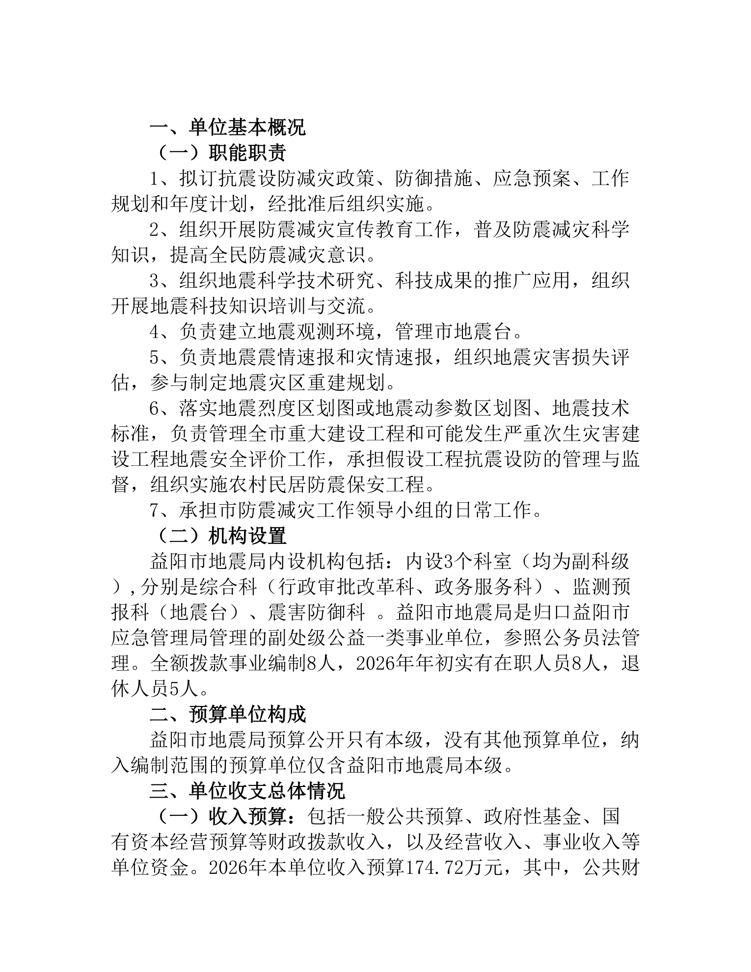
益阳市地震局2026年单位预算公开说明
发布时间:2026-01-28 10:06
作者:
来源:益阳市应急管理局
浏览次数:
字体:
【大】
【中】
【小】
503002__益阳市地震局部门预算公开表.xlsx
扫一扫在手机打开当前页
打印
关闭